A Web of Spiders
Posted: 2015-01-05 Filed under: Uncategorized Leave a commentI haven’t been idle. As usual, I’ve been busy. A great deal of the busy has been work related, but I also spent a good deal of time trying to work on climbing movement and the monstrous spider. I also threw in a couple of other critters: wolf, black bear and worg. The wolf (and worg) led me down the path of the trip action (and from there sunder and disarm, where I am currently finishing up) since one of their features is “natural trip”.
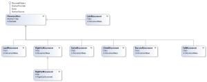
Alright, first the movement diagram (the release of Visual Studio Community Edition has brought class diagrams back to me):
I’ve had LandMovement and FlightMovement for quite a while, link movement is used in by the system to find links between rooms, and fall movement is transient on falling. Swim movement and burrow movement shouldn’t be much different from flight movement in a very basic sense, but climb movement is very “skill-based” and deals a lot with the conditions of the local terrain and gravity.
Anyway, back to spiders…here’s the set of “sheets” for a small 1 Power-Dice spider. (There’s actually a tiny version if the first power-die is partial)
…all working fairly well. I haven’t implemented the web-net attack, nor web-sense, nor web-sheets, nor bonuses for moving across a web (yet). Attack damage sizes, poison difficulties, hunter/web-spinner differences are all handled for all sizes of spiders up through colossal (with a couple of caveats…)
My large monstrous spider still has weapon finesse bite, so its attack roll is one better than the SRD spider. I hadn’t accounted for bonus feats vanishing when a monster progresses. If I find more creatures like this, I’ll consider revamping how bonus feats from creature species work.
My huge spider has a bite attack modifier one less than the SRD spider (Note: weapon finesse doesn’t even matter any more here, as the strength score outstrips dexterity at this size and greater). I cannot account for why the huge spider in the SRD gets a +9, so I am assuming the SRD is in error and my calculation is correct (mine is calculated purely from the application of the rules via the system). After this point, the gargantuan and colossal spiders match the SRD without divergence.






